Liens profonds: Comment les deep links peuvent-ils aider à améliorer l’expérience de l'utilisateur ?

7. juin 2018 - de Martin Mattli

Le deep linking est sur toutes les lèvres, même chez Apps with love. A l'aide de deep links (liens profonds), l'expérience utilisateur peut être optimisée. Les deep links permettent d'établir des liens vers certains contenus de sites web ainsi que vers des applications mobiles. En raison de l’évolution rapide de la technologie, il est devenu difficile de savoir quels types de deep links existent et comment ils peuvent être appliqués. Cet article de blog utilise des exemples de projets d'Apps with love pour montrer les possibilités qu’offrent les deep links et comment ils peuvent contribuer au succès d'un produit.

##Qu’est-ce qu’un deep link ? Nous utilisons des deep links tous les jours et selon toute probabilité, tu en as même utilisé un lorsque tu as cliqué sur le lien vers cet article de blog. Le terme deep link décrit chaque lien qui mène directement à un contenu spécifique. Par exemple, nous avons publié cet article de blog sur notre [page Twitter](https://twitter.com/appswithlove). Quand tu cliques sur le message Twitter, tu es redirigé directement vers le contenu du blog sur notre site https://appswithlove.com/blog/2018/04/26/droidcon-turin-2018-ruckblick, et pas seulement vers la page principale https://appswithlove.com.

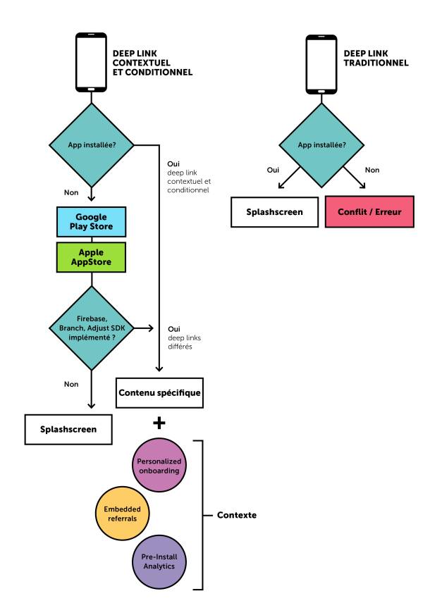
##Les deep links dans les apps Un deep link pour les applications mobiles est beaucoup plus complexe. Un deep link permet aux utilisateurs d'accéder à un contenu spécifique directement dans une app. Essentiellement, les deep links sont utilisés pour rediriger les utilisateurs vers des apps qu'ils ont déjà installées sur leur propre smartphone. Si l'utilisateur doit être redirigé vers une application qu'il n'a pas encore installée, le deep link redirige alors l'utilisateur directement vers le Google Play Store ou l'Apple App Store.L’intégration des deep links sur mobile s'est rapidement développée au cours des dernières années. Les plateformes Android et iOS ont développé leurs propres solutions à cet effet. Les différents standards pour les deep links sont les suivants:


###Le deep link traditionnel :
- Schéma d’URI###Les deep links conditionnels qui vérifient si une application est déjà installée ou non :
- Universal Links
- App Links###Les deep links avancés comme :
- Les deep links contextuels contenant de l'information sur le contenu
- Les deep links différés qui stockent des informations sur le contenuNous expliquons ces différentes normes dans les sections suivantes et nous les illustrons par des exemples avec nos apps.

##Schéma d’URI Les URL sont aussi des URI. La partie importante est le début du lien : le schéma. Par exemple, un schéma peut être https:// ou http:// Le schéma défini se réfère au contenu souhaité. Une application mobile peut enregistrer son propre schéma. Par exemple ton-app://.

Cependant, le schéma d’URI présente des inconvénients importants : si le lien redirige vers une app qui n'est pas installée sur l'appareil mobile de l'utilisateur, une erreur se produit. Si le schéma est trop général, il y a un risque que plusieurs applications sur l'appareil de l'utilisateur puissent utiliser le même schéma : il n'est donc pas possible de savoir avec quelle application le lien doit être ouvert, ce qui conduit à une erreur.Néanmoins, il y a des cas où l'implémentation relativement simple avec un schéma d’URI a du sens. Par exemple, dans le cas où l’enregistrement se fait uniquement dans l'application, comme avec l’app Helsana+ que nous avons développée. Ceci garantit que l'app est également installée sur le smartphone de l'utilisateur. Si le schéma est défini de manière unique (par exemple avec un GUID = Globally Unique Identifier), il n'y a alors plus de problème et les deep links peuvent être utilisés de manière simple.

Les inconvénients du système URI ont amené Apple et Google à développer, au cours des dernières années, de nouveaux standards de deep links sur iOS et Android : les Universal Links et App Links.

##Universal Links et App Links Les Universal Links et les App Links sont de simples liens tels que https://appswithlove.com/ qui renvoient à un site web ou au contenu d'une app. Si un tel lien est cliqué, le smartphone vérifie d'abord si une app pour ce domaine est déjà installée sur l'appareil. Si l'app liée est installée, elle s'ouvrira automatiquement et le deep link sera interprété par l'app nouvellement ouverte. Si l'app n'est pas installée, l'utilisateur est généralement redirigé vers l'Apple App Store ou Google Play Store.Les deux variantes sont les suivantes :1. L’app est installée: ouverture de l’app et interprétation du deep link 2. L’app n’est pas installée : redirection vers le store ou le site web.Avec ce type de lien, on parle d'un deep link conditionnel avec une solution de repli.Dans le cadre de l'intégration de l’app de mobilité Go ! dans l'application “mon voyage” des CFF, la variante 2 a été implémentée de la manière suivante: dès que l'utilisateur de l'application de planification de voyage des CFF aimerait réserver un taxi Go! pour son voyage et que l’app Go! n'est pas encore installée, il sera redirigé vers la page go-app.ch.

Un inconvénient de cette solution est que les outils de suivis tels que Google Analytics ou les outils marketing par email ont beaucoup de difficultés à détecter si l’app a été lancée immédiatement ou non. Une possibilité, cependant, est d'analyser rétroactivement les clics après que l'utilisateur a démarré l’application.

##Deep links contextuels Les deep links tels que les liens URI, Universal ou App Links ne fonctionnent de manière optimale que si l'utilisateur a déjà installé l'app sur son appareil. Les deep links contextuels stockent des informations telles que l'endroit où l'utilisateur doit être redirigé, depuis où le lien a été cliqué, qui a partagé le lien à l'origine et une quantité presque illimitée de paramètres et de données définis par l'utilisateur.Les deep links contextuels apportent une valeur ajoutée tant pour les développeurs d'applications que pour les utilisateurs. Les développeurs d'applications peuvent développer des fonctionnalités puissantes qui vont au-delà de la simple liaison de contenu, y compris l'hébergement personnalisé (où nous pouvons par exemple voir la recommandation d'un ami dans l'application lorsqu'il partage un article) et les programmes de parrainage. Les utilisateurs d'apps en bénéficient parce que les applications peuvent fournir de meilleures expériences et des informations plus pertinentes.

##Deep links différés Mais que se passe-t-il si on veut rediriger l'utilisateur vers un certain contenu dans une app (par exemple ton-app://produit/SK001) et que l'utilisateur n'a pas installé l'application ? Avec les deep links traditionnels, l'information vers laquelle l'utilisateur doit être redirigé est perdue après l'installation de l'application. Les deep links différés, quant à eux, conservent ces informations pendant l'installation de l'app afin de rediriger l'utilisateur vers l'emplacement correct après le démarrage de l'app.Les services tels que "Branch", "Adjust" et "Firebase" offrent la possibilité, via leur SDK (Software Development Kit), de rediriger l'utilisateur directement vers le contenu souhaité, après l'installation et le premier démarrage de l’app. Avec l'intégration du SDK, l'avantage est que les informations de contenu du deep link différé ne sont pas perdues lorsque l'utilisateur est redirigé vers une app qui n’est pas installée, mais ceux-ci sont gardés en mémoire sur le service jusqu’au démarrage de l’app. C'est bien sûr la variante optimale dans de nombreux cas, mais cela nécessite l'utilisation d'un SDK tiers, ce qui ajoute une complexité et des coûts supplémentaires.De plus, des programmes de recommandations avec processus d’enregistrements peuvent également être mis en oeuvre à l’aide de deep links pour attirer de nouveaux utilisateurs. Par exemple, un lien unique peut être créé pour chaque utilisateur, qui est ensuite utilisé comme un deep link dynamique et reconnu par l'app du nouvel utilisateur. Ainsi, après vérification avec le back-end, cela permet d’offrir une récompense au nouvel utilisateur.

_ _ _

J'espère avoir pu donner, à travers cet article de blog, un aperçu compréhensible de ce sujet passionnant. Les deep links sont, du moins lorsqu'ils vont au-delà d'un simple lien, un sujet assez complexe. Cependant, ceux-ci peuvent offrir une réelle valeur ajoutée et rendre l'expérience utilisateur encore plus fluide. Il faut bien réfléchir au contexte dans lequel les utiliser et quelle sorte de deep link choisir. Si tu as des questions, n'hésite pas à nous contacter. Nous serons heureux de pouvoir t’aider !